• 数据集中器GPRS模块不间断供电电源设计

    数据集中器是智能抄表系统中的关键设备之一,它实时地收集多个智能电表的数据并且通过无线网络如GRPS模块将数据发送至售电公司的管理系统中统一管理。根据国家电网公司的要求,数据集中器必须具有超级电容和电池两种备份能量,在电网断电后以后依然能够无线通信。在电网供电正常时,超级电容和电池充电;在电网不正常时,优先使用超级电容能量,最后使用电池能量。根据这个要求TI设计GPRS模块不间断供电如图1所示。电路

    2018-03-26 246

  • 运放组成的V/I和I/V变换电路(ADC采集调理电路)

    对交流电的电压和频率进行转变的电路。按其对电能变换的功能,可分为交流调压电路和变频电路。前者不改变交流电的频率,只改变其电压。按一定规律控制交流调压电路开关的通断,即可控制输出负载电压。交流调压电路的控制方式有周波控制、相位控制和斩波控制等3种方式。周波控制调压适用于负载热时间常数较大的电热控制系统。其缺点是在负载容量很大时,开关的通断引起对电网的冲击,从而引起电网电压闪变。相位控制调压适用于电动

    2018-03-05 791

  • 电流模拟量输出4-20mA电路设计方案

    为工业场合开发的设备通常情况下都会具有4-20mA输出接口,在以往没有DAC模块的单片机系统,需要外加一主片DAC实现模拟量的控制,或者采用PWM来摸拟DA,但也带来温漂和长期稳定性问题。在以STM32为中心的设备中,使用它自带的DAC即可非常方便的实现4-20mA的输出接口,具有精度高、稳定性好、漂移小以及编程方便等特点。  在STM32单片机系统中,100脚以下没有外接出VREF引脚,但这样使

    2018-03-05 667

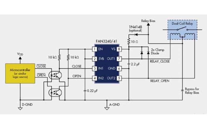
  • 如何优化智能电网电力连接功能(内有彩蛋:双线圈磁保持继电器驱动器接法原理图)

    如何优化智能电网电力连接功能(内有彩蛋:双线圈磁保持继电器驱动器接法原理图)

    2018-02-12 923

  • 超级电容器充放电时间计算方法

      一般应用在太阳能指示灯上时,LED都采用闪烁发光,例如采用一颗LED且控制每秒闪烁放电持续时间为0.05秒,对超级电容器充电电流100mA,LED放电电流为15mA.   下面以2.5V50F在太阳能交通指示灯上的应用为例,超级电容器充电时间计算如下:   C×dv=I×t   C: 电容器额定容量;   V:电容器工作电压;   I

    2017-11-09 468

  • 数据集中器GPRS模块不间断供电电源设计

    数据集中器是智能抄表系统中的关键设备之一,它实时地收集多个智能电表的数据并且通过无线网络如GRPS模块将数据发送至售电公司的管理系统中统一管理。根据国家电网公司的要求,数据集中器必须具有超级电容和电池两种备份能量,在电网断电后以后依然能够无线通信。在电网供电正常时,超级电容和电池充电;在电网不正常时,优先使用超级电容能量,最后使用电池能量。根据这个要求TI设计GPRS模块不间断供电如图1所示。电路

    2017-11-09 172

  • 超级电容与电池的比较

    相对铅酸电池、镍镉电池、锂离子电池,超级电容具有节能、超长使用寿命、安全、环保、宽温度范围、充电快速、无需人工维护等优点。本文介绍超级电容与其他储能产品的性能比较,例如与各种电池的比较,替代的可能性。图1:各种各样的储能产品之所以叫超级电容,是因为超级电容的容值都是法拉级的,且可以很快提供一个充放电,这是传统的电容或者电池做不到的。下面介绍了各种产品不同的应用范围,横坐标是能流密度,纵坐标是能量密

    2017-11-09 173

上一页12下一页 转至第